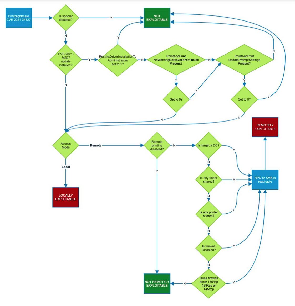
@wdormann posted a very useful flowchart regarding Windows CVE-2021-34527 PrintNightmare: https://www.kb.cert.org/vuls/id/383432
Further information can be found here: https://www.bsi.bund.de/SharedDocs/Cybersicherheitswarnungen/DE/2021/2021-233732-1032.pdf?__blob=publicationFile
